กองการเจ้าหน้าที่ กรมพัฒนาที่ดิน
Personnel Division Land Development Department
หน้าหลัก
แนะนำ
ประวัติความเป็นมา
วิสัยทัศน์ พันธกิจ เป้าหมาย และค่านิยมองค์กร
กฎกระทรวงแบ่งส่วนราชการกรมพัฒนาที่ดิน
อำนาจหน้าที่ของส่วนราชการกรมพัฒนาที่ดิน
ผู้บริหารกองการเจ้าหน้าที่
ผังโครงสร้างหน่วยงาน
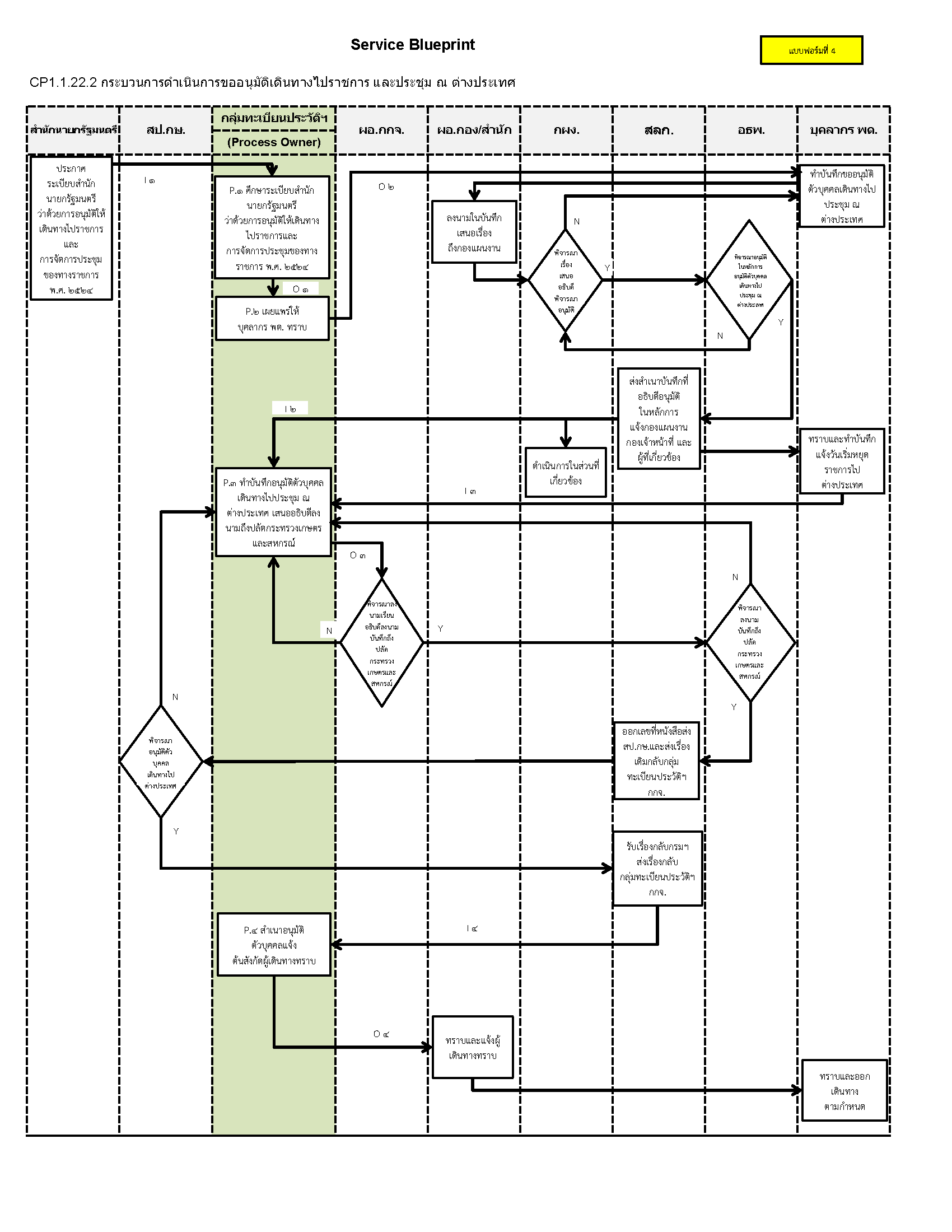
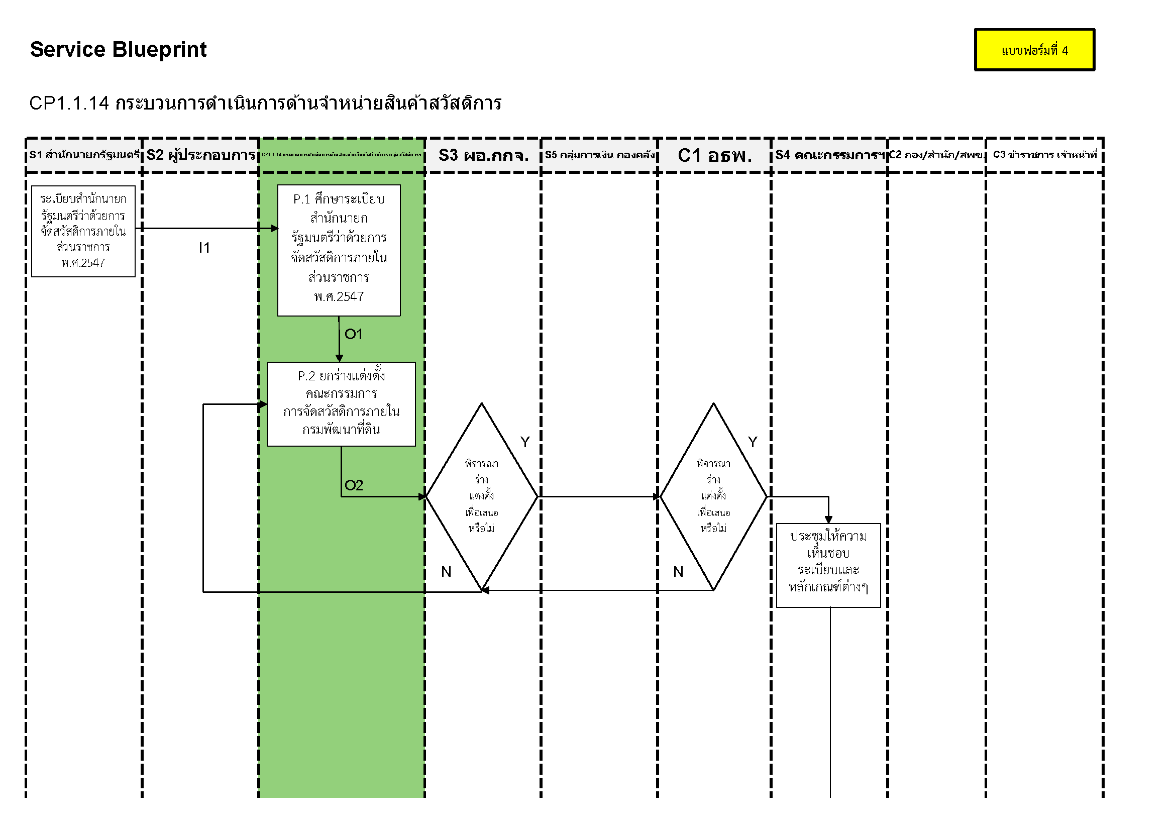
กระบวนการทำงานตามภารกิจ
การบริหารทรัพยากรบุคคล
แผนกลยุทธ์การบริหารทรัพยากรบุคคล
ใหม่
แผนพัฒนาบุคลากร
แผนเสริมสร้างความผาสุกและความผูกพัน
ใหม่
แผนปฏิบัติการป้องกันและปราบปรามการทุจริต
แผนแม่บทส่งเสริมคุณธรรม
แผนการจัดการความรู้
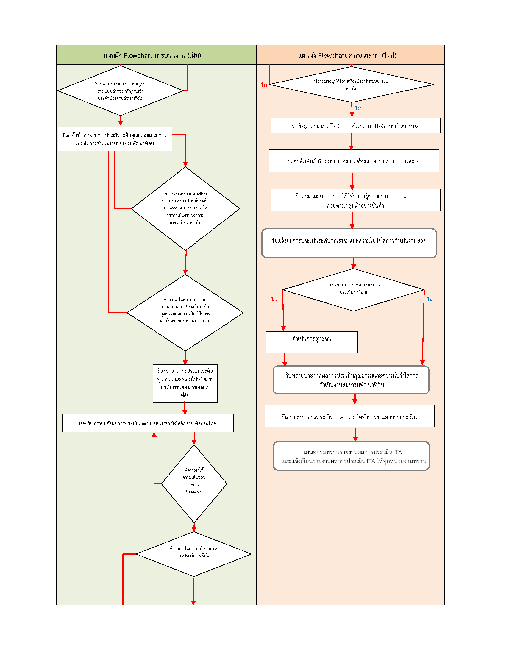
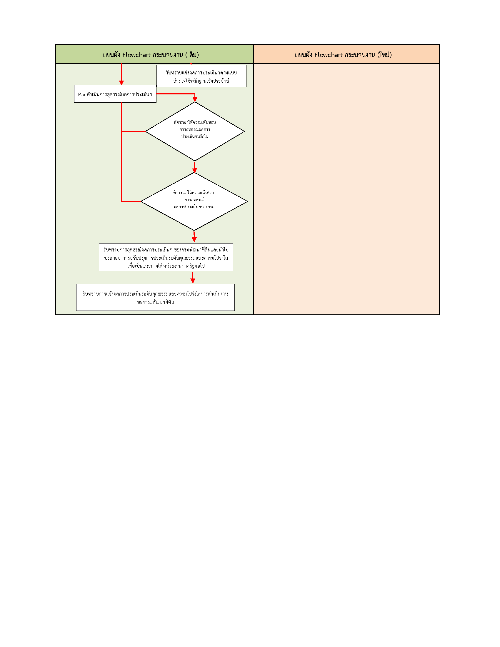
ITA
แผนภูมิโครงสร้าง
กรอบอัตรากำลัง ข้าราชการ ลูกจ้างประจำ พนักงานราชการ
โครงสร้างการแบ่งส่วนราชการ
โครงสร้างอัตรากำลังของส่วนราชการ
โครงสร้างอัตรากำลังส่วนราชการ รวม 3 ประเภท
หลักเกณฑ์การบริหารทรัพยากรบุคคล
หลักเกณฑ์และแนวทางในการพิจารณาดำเนินการสรรหาและคัดเลือกบุคลากร
หลักเกณฑ์และแนวทางในการพิจารณาดำเนินการบรรจุและแต่งตั้งบุคลากร
หลักเกณฑ์ วิธีการ และเงื่อนไขการย้าย หรือการโอนข้าราชการพลเรือนสามัญ
เพื่อแต่งตั้งให้ดำรงตำแหน่งประเภทวิชาการ
หลักเกณฑ์และวิธีการประเมินบุคคลกรณีการย้าย หรือการโอนไปแต่งตั้ง
ให้ดำรงตำแหน่งประเภททั่วไป ระดับชำนาญงาน และระดับอาวุโส
หลักเกณฑ์ วิธีการ และเงื่อนไขการเลื่อนข้าราชการพลเรือนสามัญ
เพื่อแต่งตั้งให้ดำรงตำแหน่งประเภทวิชาการและประเภททั่วไป
หลักเกณฑ์การพัฒนาบุคลากร กรมพัฒนาที่ดิน
หลักเกณฑ์และวิธีการประเมินผลการปฏิบัติราชการ ว20/2552
ใหม่
หลักเกณฑ์และวิธีการการประเมินผลการปฏิบัติราชการของข้าราชการพลเรือนสามัญ
ใหม่
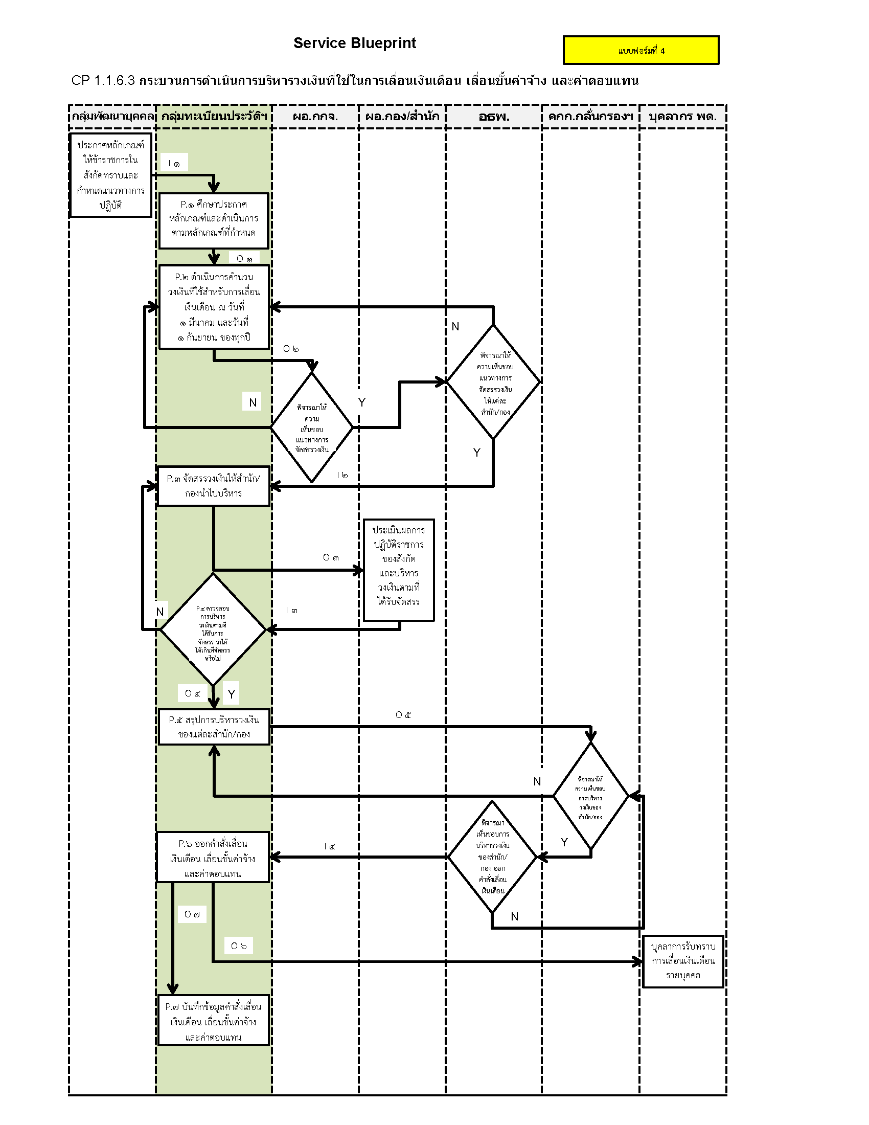
หลักเกณฑ์และเงื่อนไขการบริหารวงเงินที่กันไว้เพื่อการบริหารในกรมพัฒนาที่ดิน
ใหม่
หลักเกณฑ์และเงื่อนไขการบริหารวงเงินที่กันไว้เพื่อการบริหารในกรมพัฒนาที่ดิน
หลักเกณฑ์การให้คุณให้โทษ และสร้างขวัญกำลังใจ
หลักเกณฑ์ที่เกี่ยวข้องกับลูกจ้างประจำ
หลักเกณฑ์ที่เกี่ยวข้องกับพนักงานราชการ
ใหม่
มาตรฐานความรู้ความสามารถ ทักษะ และสมรรถนะที่จำเป็นสำหรับตำแหน่ง
สำหรับข้าราชการพลเรือนสามัญ
หน่วยงาน
ฝ่ายบริหารทั่วไป
แผนการดำเนินงานประจำปี
งานบริการ
กลุ่มพัฒนาระบบงานและอัตรากำลัง
หลักเกณฑ์ วิธีการ และเงื่อนไขการเลื่อนข้าราชการพลเรือนสามัญ
ผังขั้นตอนการประเมินบุคคลและประเมินผลงานประเภทวิชาการ
แบบสรุปการพิจารณากลั่นกรองจากคณะทำงานวิชาการ (คณะ 1)
ประกาศผลการประเมินบุคคลและแจ้งเวียนผลงาน
ผลงานของผู้เชี่ยวชาญในกรมพัฒนาที่ดิน
หน้าที่ความรับผิดชอบของตำแหน่งผู้เชี่ยวชาญในกรมพัฒนาที่ดิน
มาตรฐานกำหนดตำแหน่ง
การจัดกลุ่มตำแหน่งสำหรับตำแหน่งประเภททั่วไปและตำแหน่งประเภทวิชาการ
ใหม่
แบบบรรยายลักษณะงาน (Job Descriptions)
เส้นทางสั่งสมประสบการณ์และผลงาน (Career Path)
ประสบการณ์ในงานที่หลากหลายตามมาตรฐานกำหนดตำแหน่งประเภทอำนวยการ
คู่มือการปฏิบัติงาน (Work Manual)
กลุ่มสรรหาและบรรจุแต่งตั้ง
หลักเกณฑ์และแนวทางในการพิจารณาดำเนินการสรรหาและคัดเลือกบุคลากร
หลักเกณฑ์และแนวทางในการพิจารณาดำเนินการบรรจุและแต่งตั้งบุคลากร
หลักเกณฑ์ วิธีการ และเงื่อนไขการย้าย หรือการโอนข้าราชการพลเรือนสามัญ
เพื่อแต่งตั้งให้ดำรงตำแหน่งประเภทวิชาการ
หลักเกณฑ์และวิธีการประเมินบุคคลกรณีการย้าย หรือการโอนไปแต่งตั้งให้ดำรง
ตำแหน่งประเภททั่วไประดับชำนาญงาน และระดับอาวุโส
ข้อมูลความเคลื่อนไหวบัญชีผู้สอบผ่าน
ขั้นตอนการเรียกบรรจุบุคคลเข้ารับราชการ
กลุ่มทะเบียนประวัติและบำเหน็จความชอบ
ใหม่
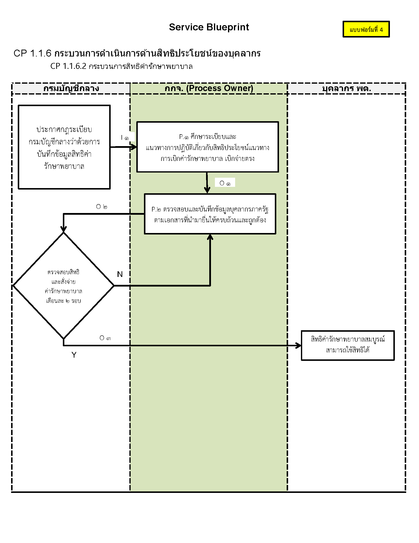
การลา การได้รับเงินเดือน ค่าจ้างและค่าตอบแทนระหว่างการลาข้าราชการ
ลูกจ้างประจำและพนักงานราชการ
การจัดทำบัตรประจำตัวเจ้าหน้าที่
ขอพระราชทานเพลิงศพ (ข้าราชการเสียชีวิต)
ขอพระราชทานเพลิงศพ (ข้าราชการบำนาญเสียชีวิต)
ขอพระราชทานเพลิงศพ (เป็นกรณีพิเศษ)
กองทุนบำเหน็จบำนาญข้าราชการ
กลุ่มวินัย
กฎ ระเบียบ คำสั่ง และข้อบังคับ
กลุ่มสวัสดิการและเจ้าหน้าที่สัมพันธ์
ฌาปนกิจสงเคราะห์กรมพัฒนาที่ดิน
รายการสินค้าสวัสดิการกรมพัฒนาที่ดิน
ตรวจสุขภาพประจำปีและการบริจาคโลหิต
กลุ่มพัฒนาบุคคล
ข้าราชการพลเรือนดีเด่นกรมพัฒนาที่ดิน
ข้อมูลโควต้าการศึกษาต่างประเทศ
รายงานผลการสำรวจความพึงพอใจของบุคลากร
รายงานผลการสำรวจความผูกพันต่อองค์กรของบุคลากร กรมพัฒนาที่ดิน
ใหม่
รายงานผลการสำรวจความผูกพันของข้าราชการพลเรือนสามัญ โดยสำนักงานก.พ.
ใหม่
แผนพัฒนาทรัพยากรบุคคล กรมพัฒนาที่ดิน
ใหม่
ผลการดำเนินงานการฝึกอบรม
กลุ่มงานจริยธรรม
ศูนย์ปฏิบัติการต่อต้านการทุจริต กรมพัฒนาที่ดิน
ITA
วินัยและจริยธรรม กรมพัฒนาที่ดิน
FAQ
ติดต่อเรา
แผนผังเว็บไซต์
กระบวนการทำงานตามภารกิจ
กลุ่มพัฒนาระบบงานและอัตรากำลัง
กลุ่มสรรหาและบรรจุแต่งตั้ง
กลุ่มทะเบียนประวัติและบำเหน็จความชอบ
กลุ่มวินัย
กลุ่มสวัสดิการและเจ้าหน้าที่สัมพันธ์
กลุ่มพัฒนาบุคคล
กลุ่มงานจริยธรรม
กองการเจ้าหน้าที่ กรมพัฒนาที่ดิน
2003/61 ถนนพหลโยธิน แขวงลาดยาว
เขตจตุจักร กรุงเทพฯ 10900
โทร. 02-941-2142
E-Mail :
psd_2@ldd.go.th
นโยบาย
นโยบายเว็บไซต์
นโยบายความปลอดภัยเว็บไซต์
นโยบายข้อมูลส่วนบุคคล
ข้อมูลกรมพัฒนาที่ดิน
เว็บไซต์กรมพัฒนาที่ดิน
รวมเว็บไซต์หน่วยงาน LDD
LDD Easy Service
LDD Data Catalog
e-Service LDD
บริการประชาชน
คู่มือสำหรับประชาชน
ศูนย์ข้อมูลข่าวสารราชการ
ร้องเรียน ร้องทุกข์
แบบสำรวจความพึงพอใจ
หน่วยงานที่เกี่ยวข้อง
กองการเจ้าหน้าที่ กรมพัฒนาที่ดิน
สำนักงานคณะกรรมการข้าราชการพลเรือน (ก.พ.)
กองทุนบำเหน็จบำนาญข้าราชการ (กบข.)
สหกรณ์ออมทรัพย์กรมพัฒนาที่ดิน จำกัด
สำนักงานประกันสังคม
สงวนลิขสิทธิ์ ©2566 โดยกองการเจ้าหน้าที่ กรมพัฒนาที่ดิน
Design by กองการเจ้าหน้าที่ กรมพัฒนาที่ดิน